Sugar Beverage processing

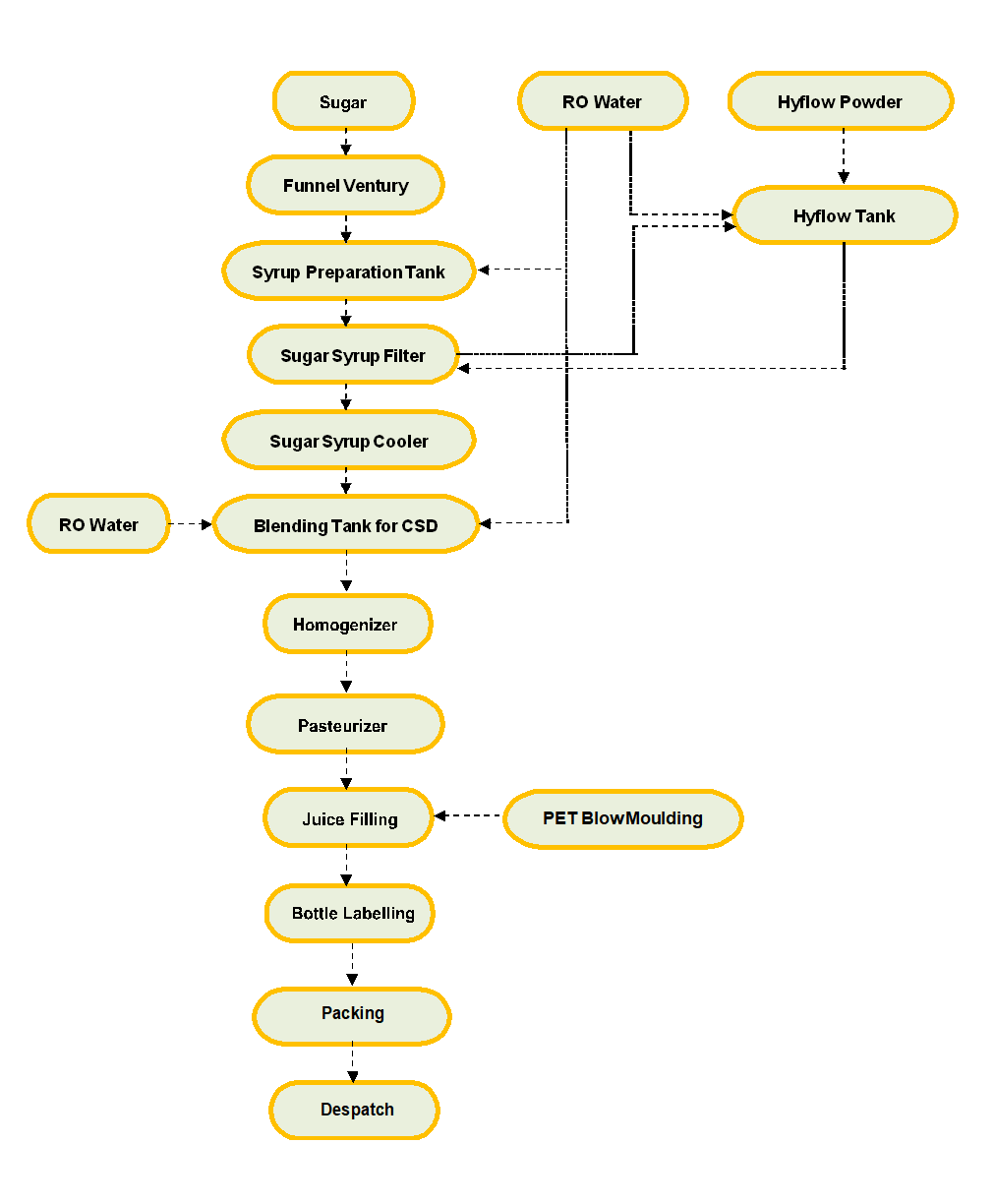
Flow diagram of sugar beverage processing setup

Sugar Syrup processing

SUGAR SYRUP PREPARATION SECTION

To prepare the sugar syrup, we first dissolve sugar in heated water. We make the syrup to a 65 Brix concentration. After making the syrup, we filter it to remove any impurities and then cool it down. Once cooled, we transfer the syrup to the Ready Sugar Syrup storage tank. From this tank, we then transfer the syrup to the Blending tanks as needed.
In this section, we prepare the beverage by mixing water, flavor, sugar syrup, and additives. The flavor comes from the concentrate tank, the syrup from the Ready Sugar Syrup storage tank, and the water is transferred to the blending tank. In the blending tank, an agitator assembly—driven by a motor and gearbox—mixes the ingredients at a preset speed and time. After blending, the beverage moves to the carbonator for further processing.
B srtag

CSD BLENDING SECTION

c sgu

AUTOMATIC CIP SYSTEM

The system is mostly automatic, with some manual operations. For instance, the temperature of the CIP solution heating is controlled automatically, and the water level in the tank is maintained automatically. However, you will need to open the respective tank valves manually for both supply and return. Liquid flow diversion to the respective tanks happens automatically, but until the temperature reaches the desired level, the recirculation valve must remain open. Additionally, the operation timer will stop the pump as soon as the preset operation time is reached.