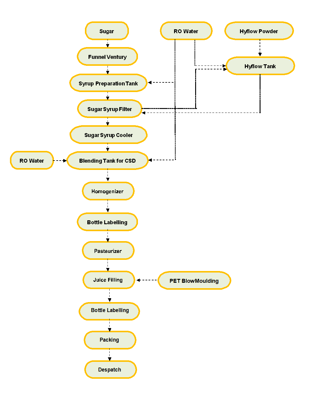
SUGAR SYRUP PREPARATION SECTION
To
make sugar syrup, start by dissolving sugar in
heated water to achieve a 65 Brix concentration.
After dissolving, filter the syrup to remove any
impurities and then cool it down. Once cooled,
transfer the syrup to the Ready Sugar Syrup storage
tank. From this tank, transfer the syrup to the
Blending tanks as needed.
You
can add pulp to the ready-to-serve processing unit
using bag-in- barrels, cans, or a pulp processing
unit. The pulp is loaded into a hopper and then
moved to the blending section.
PULP UNLOADING SECTION
BEVERAGE BLENDING SECTION
In
the blending section, mix RO water, sugar syrup,
fruit pulp, and additives. Stir the mixture
thoroughly and then homogenize it to ensure a
smooth, uniform, and stable texture. Store the
homogenized beverage in the homogenized juice
storage tank. From there, the product goes through a
sterilizer for warm filling and then to the PET
bottle filling machine.
Before
filling, pasteurize or sterilize the beverage to
eliminate any biological agents such as bacteria or
fungi. Use heat exchangers designed for hot filling
PET bottles, ensuring the product is held for 45
seconds before moving to the filling section.
HIGH PRESSURE HOMOGENIZER
SKID MOUNTED TUBULAR PASTURIZER (AUTOMATIC PLC BASED)
Before
filling the product, external biological agents,
bacteria, or fungi that may have entered or been
present in the product in the process will be
eliminated by pasteurizing or sterilizing through
plate, tubular, spiral flow, or scratched
surface-type heat exchangers, which are designed for
hot filling in PET bottles and pasteurizing
fruit-based beverages and holding for 45 seconds .
before being sent to the filling section
In
this section, the beverage will be blended with the
addition of RO water, sugar syrup, fruit pulp,
additives, etc. The beverage blend will be stirred
and then homogenized and stored in a homogenized
juice storage tank. From the homogenized storage
tank, the product will be passed through sterilizers
for warm fill, which can be connected to the PET
bottle filling machine.
BEVERAGE BLENDING SECTION
AUTOMATIC CIP SYSTEM
The
system is largely automated, with some manual
operations required. The CIP solution heating
temperature is controlled automatically, and the
water level in the tank is also managed
automatically. However, you need to manually open
the tank valves for both supply and return. Liquid
flow diversion to the correct tanks happens
automatically. Keep the recirculation valve open
until the temperature reaches the desired level.
Additionally, an operation timer will shut off the
pump when the preset time is reached.